各省、自治区、直辖市及新疆生产建设兵团发展改革委、体育局、旅游发展委员会(旅游局),民航各地区管理局:
为贯彻落实《国务院办公厅关于促进通用航空业发展的指导意见》(国办发〔2016〕38号),加快培育通用航空市场,释放市场潜力,根据《国家发展改革委关于印发〈近期推进通用航空业发展的重点任务〉的通知》(发改基础〔2016〕2160号)工作要求,我们决定推出通用航空第一批示范工程。现就有关事项通知如下:
一、总体目标
结合地方发展基础和需求实际,分类推进通用航空基础设施建设,提升服务保障能力。充分发挥示范带动作用,形成可复制、可推广的好经验好做法,加快培育通用航空市场。以推进示范工程落地为抓手,加强中央与地方合作,深化军民融合,逐步解决制约通用航空业发展的瓶颈问题。鼓励和扩大社会资本投资通用航空业,发挥各类投资主体的作用,强化交通服务,促进通用航空与旅游、体育等融合发展,拓展通用航空服务领域。
二、实施原则
(一)通用航空短途运输网络
1、在一定区域内围绕运输机场形成若干通用机场与运输机场相衔接的短途运输网络。
2、适应偏远地区、地面交通不便地区人民群众出行需求,提供多样化服务,实现常态化运输。
3、2018年底前能够初步形成网络。
(二)通用航空旅游
1、与重点旅游区深度融合,拥有良好的客源市场支撑。
2、发展多类型、多功能的低空旅游产品和线路,因地制宜,形成低空旅游环线或网络。
3、2018年底前建成投入使用。
(三)航空飞行营地
1、具有一定的航空运动发展基础,能够满足航空体育消费需求。
2、与地方旅游资源深度融合,发展趣味性、体验型、丰富多样的航空运动消费产品。
3、2018年底前建成投入使用。
三、重点工作
对于已纳入地方通用机场布局规划的项目,有关部门和地方积极支持加快推进前期工作。投资主体基本落实的,要尽快推动开工建设和投入营运,更好发挥示范效应;投资主体尚未确定的,要在项目业主的选择标准、流程、工作机制上先行先试,面向社会公开透明选择投资主体,营造公平竞争环境。
对于尚未列入规划的通用机场项目,请有关地方和企业抓紧研究论证,具备条件的可以研究纳入地方通用机场布局规划。
各地政府和民航行业管理部门着力完善通用航空基础设施和飞行服务体系,协调空管部门推进低空空域和航线划设、飞行任务审批简化等工作。
四、政策支持
国家发展改革委会同有关部门、军方有关单位建立促进通用航空业发展工作协调机制,加强协同联动,形成工作合力,加快推进有关项目落地。民航局按照《关于修订〈民航基础设施项目投资补助管理暂行办法〉的通知》(民航发〔2016〕15号)优先安排民航发展基金;国家发展改革委支持利用专项建设基金等资金;各地政府应优先保障项目建设用地,并结合实际安排资金支持。有关部门和地方积极协调金融机构加大融资支持力度,拓展融资渠道,创新金融服务,提供长期、稳定、低成本的资金支持。
五、有关要求
各地政府作为推进通用航空业发展的主体,要坚持“安全第一”,强化责任意识、安全意识,严格落实企业安全主体责任和政府安全管理责任,事前制定安全应急预案,与军民航有关单位协同合作,确保通用航空安全有序发展;要主动面向市场需求,在规划编制、项目审批(核准)、组织实施等方面做好引导和服务工作;要勇于创新、敢于实践,因地制宜、突出特色,积极探索通用航空业发展的新模式、新业态。
省级发展改革部门负责统筹推进有关项目前期工作,加快项目审批(核准),实时掌握工程建设进展,发现问题及时解决,确保项目有序实施。民航行业管理部门对通用机场建设进行指导与监督,负责通用航空飞行安全和地面运行安全工作,监督检查通用航空企业安全生产经营。体育行业管理部门负责对飞行营地建设以及航空运动发展的支持和引导,监督检查航空运动飞行安全。旅游行业管理部门负责航空旅游的综合协调和监督管理,提高通用航空旅游服务质量,积极丰富旅游产品和线路,加大通用航空旅游的宣传与推介。
国家发展改革委将会同有关部门,与地方共同研究,滚动推出通用航空示范工程,成熟一批、推出一批。
附件:1、通用航空短途运输网络示范工程(10项)
2、通用航空旅游示范工程(16 项)
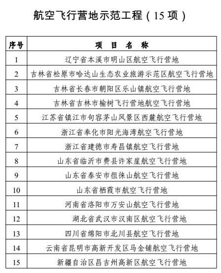
3、航空飞行营地示范工程(15 项)

微信订阅号

微信小程序